中信建投:2026年A股资金面展伟德体育- 伟德体育官方网站- APP下载望
2026-01-17伟德体育,伟德体育官方网站,伟德体育APP下载2026年全球降息周期进入下半场,宏观流动性呈“内外宽松共振”与“从超常到常态”两大核心特征。汇率端美元承压,人民币升值支撑A股走强。股债再配置层面,长期低利率重塑股债配置逻辑,中期“股债跷跷板”效应进一步支撑A股走势。除此之外,居民“存款搬家”再配置的需求或将成为市场的最大边际增量。政策方面,后地产时代资本市场地位升级,成为经济发展与资源配置的核心枢纽,市场资金生态持续优化,为资本市场高质量发展奠定基础。
从宏观流动性的角度来看,2026年处于全球降息周期的下半场,预计呈现两大特征:一是内外宽松共振、二是宽松从“超常”到“常态”。从全球流动性来看,2026年美联储预计延续降息周期,在美国中期选举压力和通胀有所回落的背景下,货币政策围绕“政治压力与通胀风险”进行博弈,目前市场预计美联储明年继续降息50BP。全球通胀压力已经有所降温,截至11月通胀率超过4%的发达国家占比已经降至6.7%,各国央行有望整体维持宽松政策。从美联储资产负债表的视角看,2022年5月到2025年11月,美联储持续进行的“量化紧缩”是为了回收此前“量化宽松”释放的过量流动性。而2025年12月重启扩表则是其货币政策从“超常”到“常态”一大标志,作为通过准备金管理购买(RMP)实施的技术性流动性操作,其核心目标是补充银行体系准备金、缓解货币市场紧张,对全球流动性而言,这一政策将缓解美元融资压力,短期支撑风险资产估值。
人民币本轮升值周期有望支撑A股走强,核心逻辑有三:一是人民币升值有望提升外资对人民币资产的配置意愿,吸引资金流入A股市场;二是汇率预期的稳定有利于市场风险偏好的提升和A股整体估值中枢的上行,历史上人民币升值阶段A股表现较好;三是人民币升值有利于部分企业盈利的改善,主要逻辑包括:高外币负债、高进口依赖、高出海投资等。因此人民币走强一方面会推动全A指数整体上行,另一方面也会推动外资重仓板块和汇率敏感板块有较好表现。
权益配置:低利率降低权益资产贴现率,叠加估值修复空间,股票市场吸引力显著提升。高股息资产和科技成长板块最为受益。长期的低利率环境让高股息资产成为“类债券替代”,吸引社保、保险等长期资金增配。当前中证红利和沪深300指数股息率差(股息率差=指数股息率-10年期国债收益)分别处于近10年80%和90%分位,配置性价比仍然较高。另一方面科技、高端制造业也受益于政策支持和融资成本下降,低贴现率下成长板块估值中枢获得抬升。
因此,在广谱利率下行的大背景下,随着2026年大量此前的定期存款到期,居民“存款搬家”再配置的需求或将成为市场的最大边际增量。预计居民“存款搬家”过程中,资金将主要流向“权益含量”偏低的保险、理财、固收+产品,小部分直接进入股市或进行ETF、公募/私募主动权益产品的配置。事实上,2025年下半年,居民部门存款余额的增长已经明显放缓,我们认为已有一部分居民存款转向其它各类资产配置产品,居民存款搬家的行为或刚刚拉开帷幕。
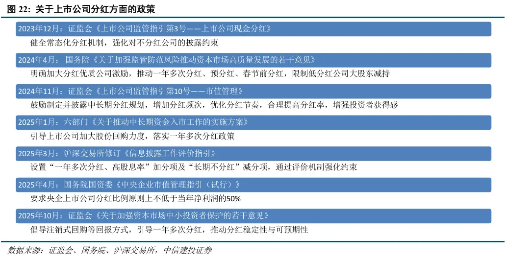
A股整体资金生态正在发生改观,股东回报是大势所趋,通过分红增强投资者信心,并且吸引中长期资金入市。2023年以来,监管政策逐步构建起“强制披露+约束惩戒”的分红监管框架,形成“基础制度+专项指引+市场激励”的分红引导体系,核心方向为强化分红监管硬约束、鼓励现金分红与比例提升。与此同时,政策明确引导上市公司增加分红频次、优化分红节奏,推动中期分红、季度分红常态化,并将分红作为央企市值管理与业绩考核的核心指标。
融资方面统筹平衡,量减质升,结构优化。2023年以来,监管层多次提及“健全投资和融资相协调的资本市场功能”,以统筹一二级市场平衡为核心,围绕IPO与再融资构建“精准调控、结构优化”政策体系,阶段性收紧IPO节奏,同时优化融资结构,形成“严把入口关、支持科技创新、强化质量监管”的总体导向,实现了资源向优质企业集聚的效果。2020-2022年间,A股每年IPO规模约5000亿元上下;2023-2025年,A股IPO募资从3600亿元左右降至660亿元后反弹至1300亿元左右,资金向半导体、电子设备等科创领域集中,政策引导资本市场服务实体经济与科技创新的作用显著。


